Access to charging status pin of BQ2421 on Notecarrier AF

Hi,

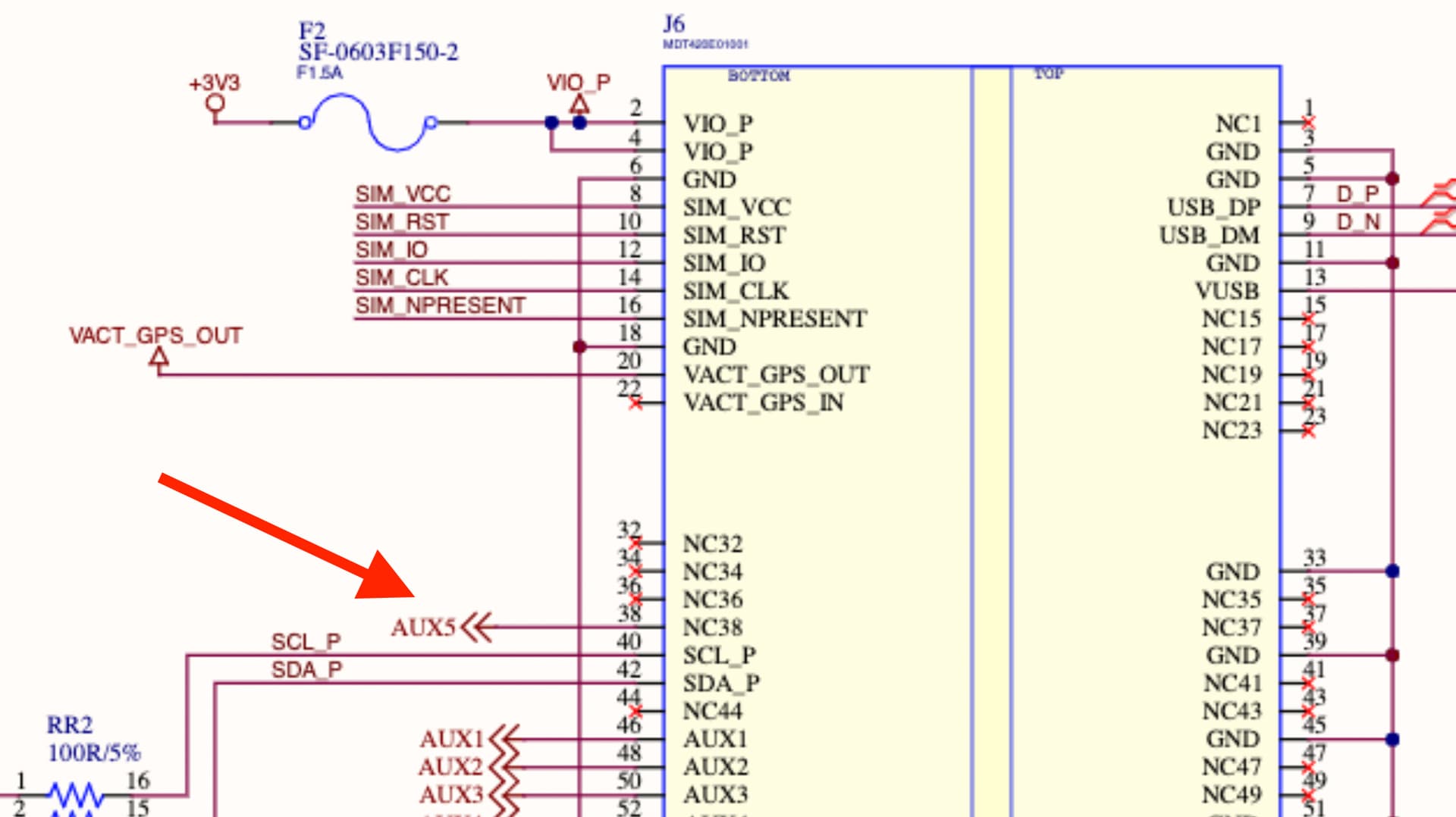
I noticed that the charge status pin (CHG) of the BBQ2421 on the Notecarrier AF is routed to the Notecard connector via NC38. Is there anyway we can gain access to the status of this pin via the Notecard API for example ? If no, what is the purpose of this connection ?

Kind Thanks,
Serge

Bump. :slight_smile: Would be useful to get an answer on this one.

Hi @ssozonoff,

Sorry for the delay in our reply. There is a card.carrier API you can use (not yet documented, but will be soon). For example, {"req":"card.carrier","mode":"charging"} tells the Notecard that AUX5 is connected to a Notecarrier that supports charge detection on AUX5, using open-drain.

Once that is set, {"charging":true} will appear in the response if the Notecarrier is currently indicating that charging is in progress.

To revert the charging detection, use {"req":"card.carrier","mode":"-"}.